+
首页
概况
博物馆简介
彩灯公园概况
领导介绍
规章制度
大事记
机构设置
资质荣誉
资讯
最新动态
行业动态
展览
基本陈列
VR线上博物馆
自贡国际恐龙灯会
临时展览
网络展览
馆藏
馆藏精品
捐赠展示
学术教育
学术概况
学术成果
《中国彩灯》电子书
文博讲堂
社会教育
我与灯博故事
社科天地
服务
研学旅行
网上预约
交通指南
志愿者
文创
中灯博之星
首页
-
概况
-
规章制度
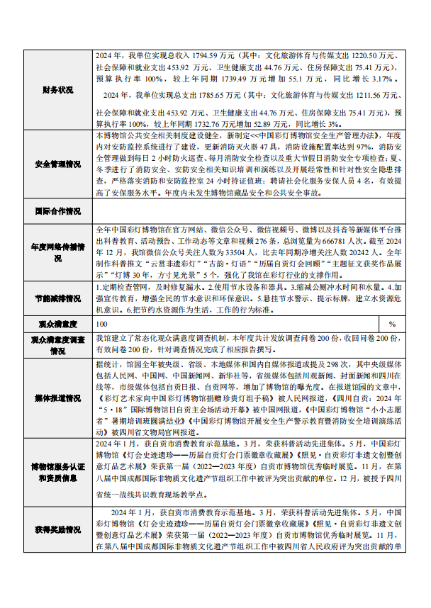
中国彩灯博物馆2024年年报
发布时间:2025-2-18 来源:中国彩灯博物馆
下一条:
中国彩灯博物馆2024年工作要点
分享:
Copyright 2019-2025 中国彩灯博物馆 All Rights Reserved. 备案号:
蜀ICP备19034772号
技术支持:
四川百信智创科技有限公司
map